伟德国际(bevictor)官方网站-源自英国始于1946
首页
部门概况
部门简介
现任领导
科室设置
公告栏
通知公告
到款通知
信息公开
收费公示
信息化建设
伟德官网
服务简介
办事指南
财务手册
服务指南
支部建设
建设工作
学习实践
下载中心
校园一景
票据业务办理指南
服务简介
办事指南
财务手册
服务指南
1
2
3
4
首页
>
伟德官网
>
财务手册
>
综合服务指南
>
票据业务办理指南
> 正文
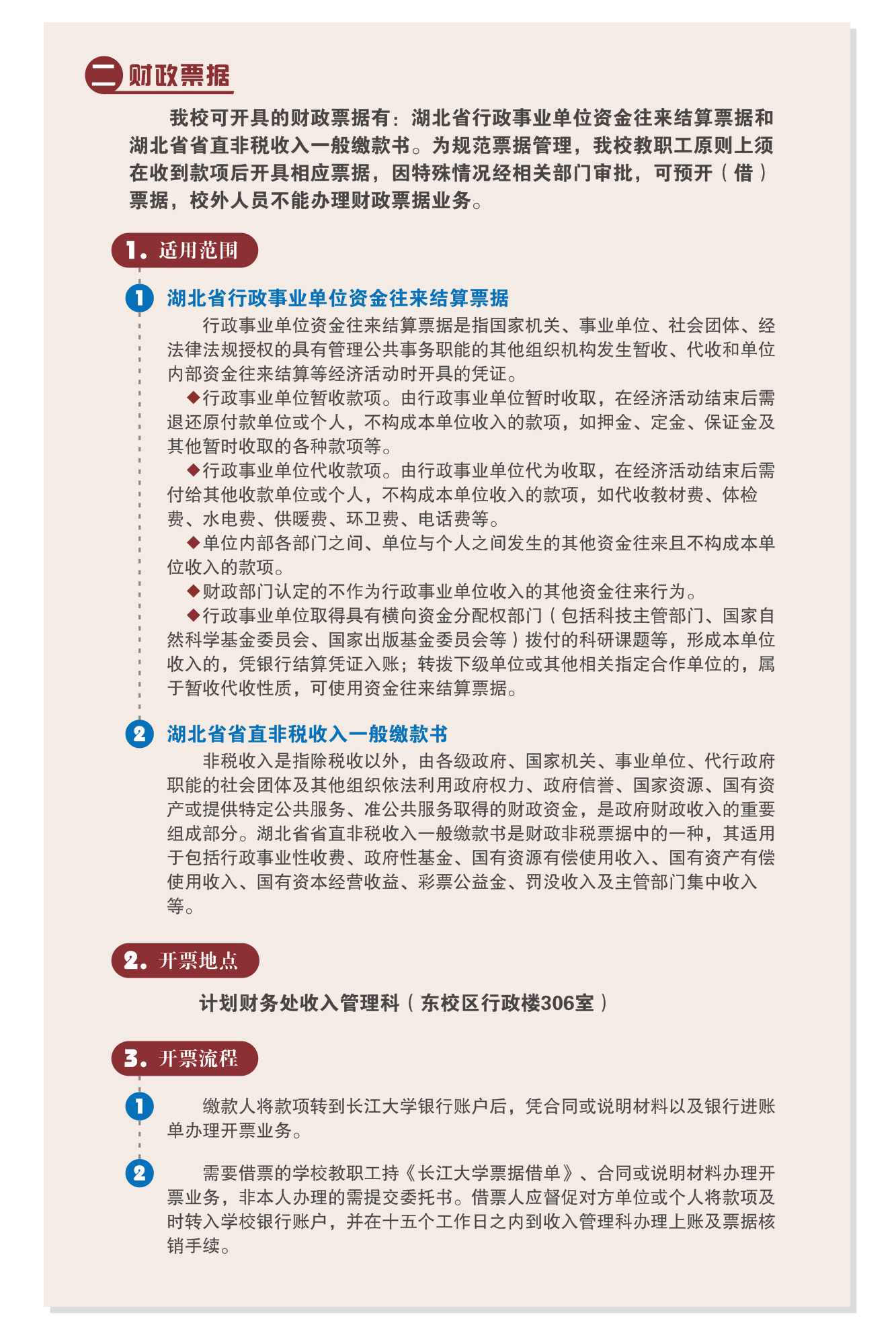
财政票据
时间:2020-12-30 17:29:41
点击: